当前位置:首页 > 高考资讯 > 高考体检

上海2020年高校军队招生体检标准

今天,东南教育网小编为大家带来了上海2020年高校军队招生体检标准,希望能帮助到大家,一起来看看吧!

上海发布了2020年普通高校招生军队院校报考指南,公布了上海高校军队招生体检标准,其中男性身高162cm以上,女性身高160cm以上,装甲专业:身高162~178cm等。

2020年上海高校军队招生体检要求

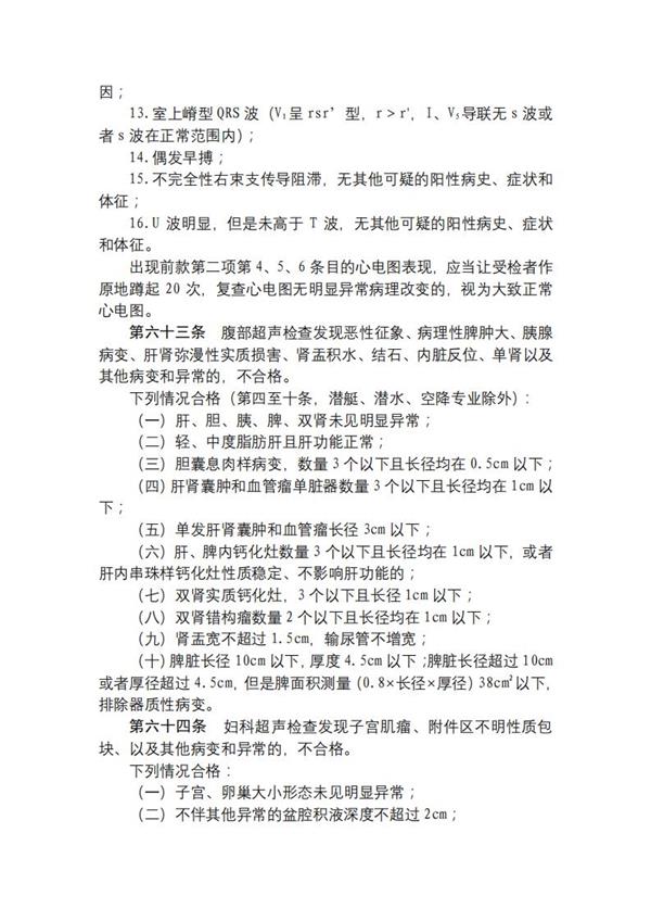
上海2020年高校军队招生体检标准

上海2020年高校军队招生体检标准

上海2020年高校军队招生体检标准

上海2020年高校军队招生体检标准

上海2020年高校军队招生体检标准

上海2020年高校军队招生体检标准

上海2020年高校军队招生体检标准

上海2020年高校军队招生体检标准

上海2020年高校军队招生体检标准

上海2020年高校军队招生体检标准

上海2020年高校军队招生体检标准

体检前注意事项

1、注意保证充足的睡眠,不要熬夜。睡眠不足可能引起肝功能指标异常。

2、近期不要喝酒,否则会使得肝功能中转氨酶的指标升高,影响检查结果。

3、饮食要保持清淡,肝功能检查多项测定值与饮食有一定关系,因此,前一天晚餐应避进食高脂肪、高蛋白食物,晚上9点后不要再进食,检查当天不能吃早餐、不能喝水。

4、禁止剧烈活动。体检前3天剧烈运动会导致肌酸激酶异常、肝功转氨酶异常、尿潜血等,影响检查结果。另外,检查当天早上也不要进行体育锻炼或剧烈运动,应到医院后安静休息10分钟后再抽血化验。

5、检查前一周尽量避免用药,有些药物对尿毒品、肝功能检查结果有影响,如:感冒药、抗生素等。

6、另外,不能通过军队院校招收学员职业基本适应性检测和结构访谈的,不合格。心理专家建议,请考生务必做好确定到部队的心理准备。

以上就是东南教育网整理的上海2020年高校军队招生体检标准相关内容,想要了解更多信息,敬请查阅东南教育网。

责任编辑:
本文标题:上海2020年高校军队招生体检标准
wap地址: https://m.dngk.com/newsdetail/31927.html

与“上海2020年高校军队招生体检标准”相关推荐