今天,东南教育网小编为大家带来了2019年高考文科数学考试大纲公布(2021年高考文科数学大纲参考),希望能帮助到大家,一起来看看吧!

普通高等学校招生全国统一考试大纲是高考命题的规范性文件和标准。根据高考内容改革要求修订考试大纲,是保证考试科学公平、促进素质教育发展的一项重要工作。现将2019年普通高等学校招生全国统一考试文科数学大纲予以公布。
东南教育网小编推荐:
2021年高考大纲参考2019普通高等学校招生全国统一考试大纲-总纲
2019年高考语文考试大纲公布(2021年高考语文大纲参考)
2019年高考英语考试大纲公布(2021年高考英语大纲参考)
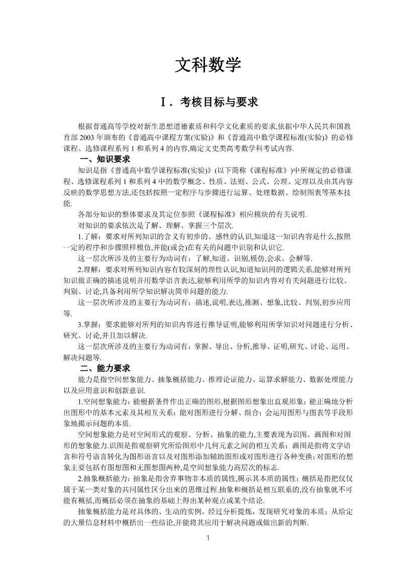
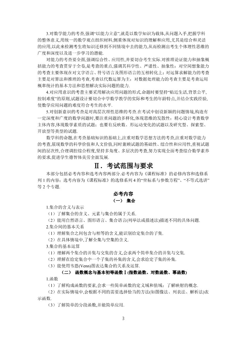
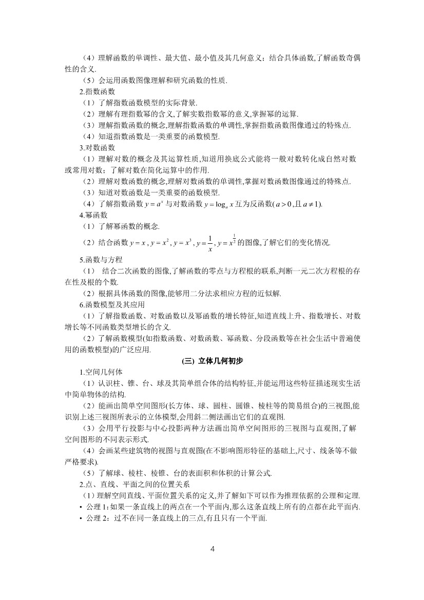
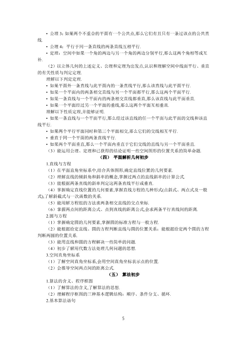
2019年高考文科数学考试大纲











以上就是东南教育网整理的2019年高考文科数学考试大纲公布(2021年高考文科数学大纲参考)相关内容,想要了解更多信息,敬请查阅东南教育网。
本文标题:2019年高考文科数学考试大纲公布(2021年高考文科数学大纲参考)
wap地址: https://m.dngk.com/newsdetail/46442.html