当前位置:首页 > 高考资讯 > 高考大纲

2019浙江高考理科数学考试大纲(完整)

今天,东南教育网小编为大家带来了2019浙江高考理科数学考试大纲(完整),希望能帮助到大家,一起来看看吧!

【导语】 东南教育网 小编从教育部考试中心了解到,2019年浙江高考理科数 学考 试大纲已经公布。

普通高等学校招生全国统一考试大纲是高考命题的规范性文件和标准,根据高考内容改革要求修订考试大纲,是保证考试科学公平、促进素质教育发展的一项重要工作。小编现将2019年浙江普通高等学校招生全国统一考试理科数学大纲公布如下(更多请关注东南教育网)。

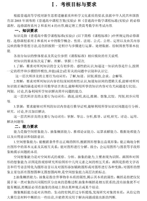
2019浙江高考理科数学考试大纲(完整)

2019浙江高考理科数学考试大纲(完整)

2019浙江高考理科数学考试大纲(完整)

2019浙江高考理科数学考试大纲(完整)

2019浙江高考理科数学考试大纲(完整)

2019浙江高考理科数学考试大纲(完整)

2019浙江高考理科数学考试大纲(完整)

2019浙江高考理科数学考试大纲(完整)

2019浙江高考理科数学考试大纲(完整)

2019浙江高考理科数学考试大纲(完整)

2019浙江高考理科数学考试大纲(完整)

2019浙江高考理科数学考试大纲(完整)

2019浙江高考理科数学考试大纲(完整)

推荐阅读:2019浙江高考文科数学考试大纲(完整)2019浙江高考英语考试大纲(完整)2019浙江高考语文考试大纲(完整)2019年浙江高考总人数预计_2019浙江高考总人数统计

以上就是东南教育网整理的2019浙江高考理科数学考试大纲(完整)相关内容,想要了解更多信息,敬请查阅东南教育网。

责任编辑:
本文标题:2019浙江高考理科数学考试大纲(完整)
wap地址: https://m.dngk.com/newsdetail/48165.html

与“2019浙江高考理科数学考试大纲(完整)”相关推荐