今天,东南教育网小编为大家带来了2022年湖北省艺术统考(美术与设计学类)考试大纲,希望能帮助到大家,一起来看看吧!
高考,是每位学子求学路上往上攀爬的必经之路。信心来自于实力,实力来自于勤奋。然而高考成功除了努力学习之外,及时掌握新的高考信息,以及不断变化的高考政策,也是很重要的。其中2022年湖北省艺术统考(美术与设计学类)考试大纲,就受到很多考生和家长关注。今天东南教育网小编整理了2022年湖北省艺术统考(美术与设计学类)考试大纲相关信息,希望在这方面能够更好的帮助到考生及家长。
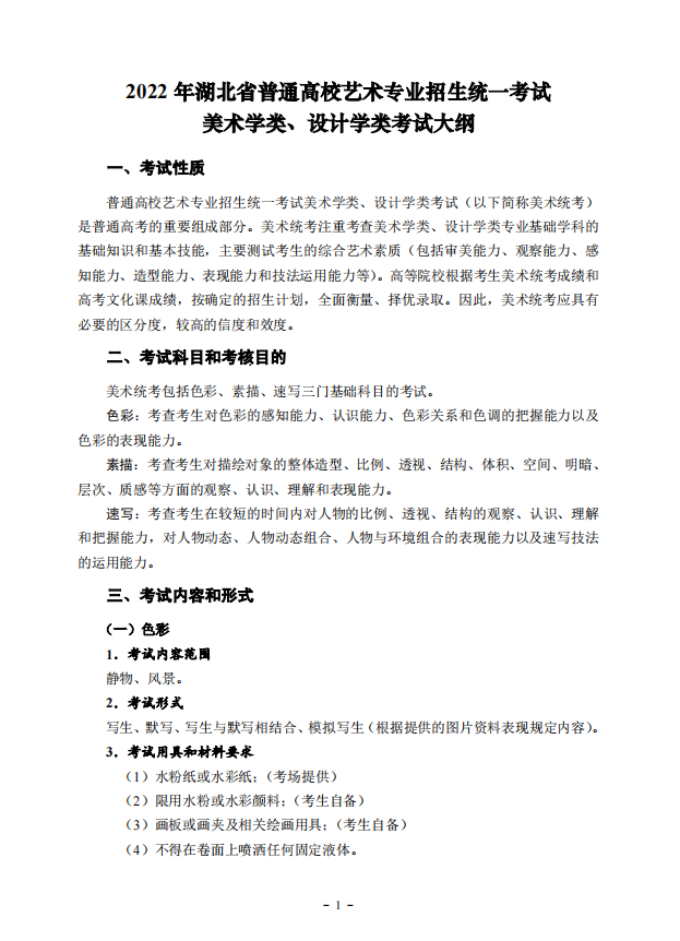
2022年湖北省艺术统考(美术与设计学类)考试大纲
东南教育网小编推荐:
2022年湖南普通高校招生艺术类专业统考时间安排
2022年山东省普通高等学校艺术类专业招生工作实施方案
2022年山东普通高等学校艺术类专业招生工作实施方案政策解读








以上,就是东南教育网小编给大家带来的2022年湖北省艺术统考(美术与设计学类)考试大纲全部内容,希望对大家有所帮助!
以上就是东南教育网整理的2022年湖北省艺术统考(美术与设计学类)考试大纲相关内容,想要了解更多信息,敬请查阅东南教育网。
本文标题:2022年湖北省艺术统考(美术与设计学类)考试大纲
wap地址: https://m.dngk.com/newsdetail/74833.html