今天,东南教育网小编为大家带来了2024年拟在北京招生普通高校本科专业选考科目要求目录,希望能帮助到大家,一起来看看吧!
高考,是每位学子求学路上往上攀爬的必经之路。信心来自于实力,实力来自于勤奋。然而高考成功除了努力学习之外,及时掌握新的高考信息,以及不断变化的高考政策,也是很重要的。其中2024年拟在北京招生普通高校本科专业选考科目要求目录,就受到很多考生和家长关注。今天东南教育网小编整理了2024年拟在北京招生普通高校本科专业选考科目要求目录相关信息,希望在这方面能够更好的帮助到考生及家长。
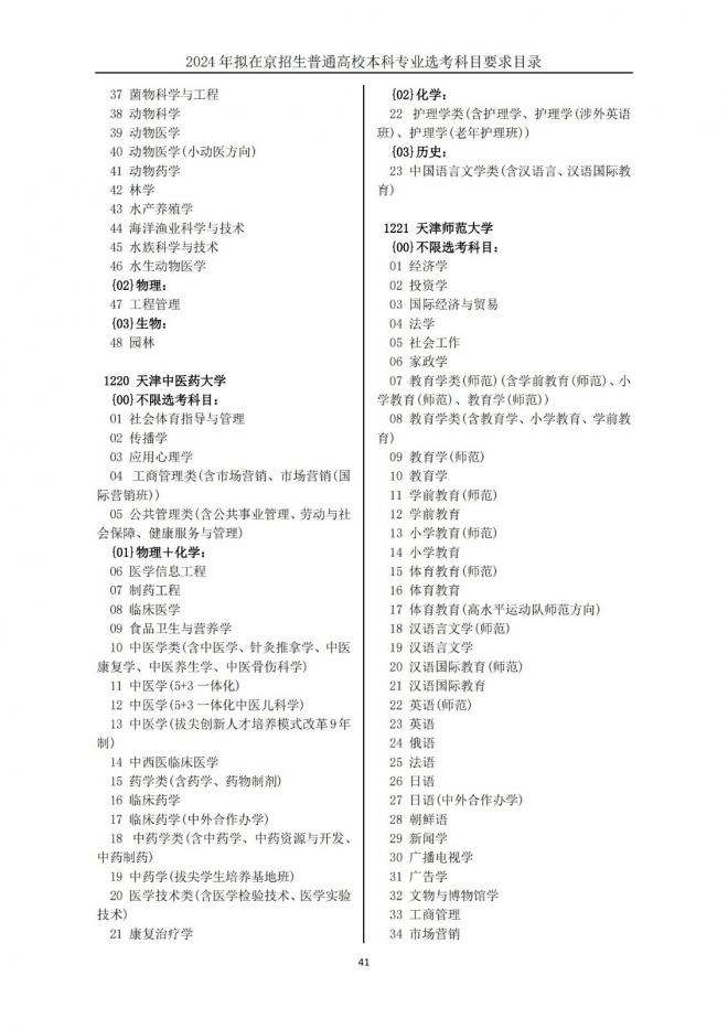
1.本目录列出了2024年拟在京招生普通高校本科专业选考科目要求,按高校(院校代号)和选考科目要求分类排序,首先列出院校代号及院校名称,其次列出选考科目要求,然后列出该类选考科目要求所涵盖的专业(类)。
2.因高校的院系及专业调整等原因,实际招生高校和招生专业可能会调整变化,2024年在京招生高校和招生专业以招生当年公布的招生专业目录为准。
3.选考科目组中“+”号表示“均须选考科目”,比如“物理+化学”表示“物理,化学2门科目考生均须选考方可报考”。
附件:2024年拟在京招生普通高校本科专业选考科目要求目录




















































































































































































































































































东南教育网小编推荐:
中药学专业各学校选考科目要求
湖南中医药大学公布最新2024年招生专业选考科目要求
2024年甘肃普通高校招生专业选考科目要求
广东:志愿填报时选考科目如何对应高校选考要求?
以上,就是东南教育网小编给大家带来的2024年拟在北京招生普通高校本科专业选考科目要求目录全部内容,希望对大家有所帮助!
展开阅读全文以上就是东南教育网整理的2024年拟在北京招生普通高校本科专业选考科目要求目录相关内容,想要了解更多信息,敬请查阅东南教育网。
本文标题:2024年拟在北京招生普通高校本科专业选考科目要求目录
wap地址: https://m.dngk.com/newsdetail/76092.html