今天,东南教育网小编为大家带来了2021年四川本科第一批未完成计划院校第一次征集志愿通知,希望能帮助到大家,一起来看看吧!
高考,是每位学子求学路上往上攀爬的必经之路。信心来自于实力,实力来自于勤奋。然而高考成功除了努力学习之外,及时掌握新的高考信息,以及不断变化的高考政策,也是很重要的。其中2021年四川本科第一批未完成计划院校第一次征集志愿通知,就受到很多考生和家长关注。今天东南教育网小编整理了2021年四川本科第一批未完成计划院校第一次征集志愿通知相关信息,希望在这方面能够更好的帮助到考生及家长。
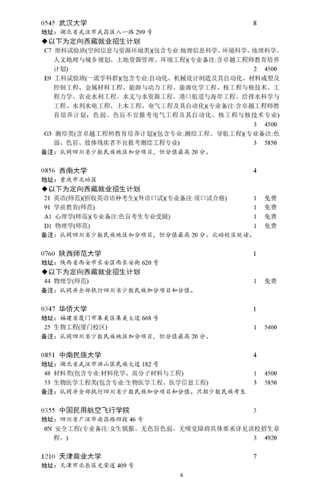
2021年四川本科第一批未完成计划院校第一次征集志愿通知
东南教育网小编推荐:
2021年四川高考填报志愿:解读征集志愿投档规则
2021年黑龙江高招艺术类本科批B段院校最后一次征集志愿预通知
2021年宁夏普通高校招生本科一批院校第二次征集志愿公告












以上,就是东南教育网小编给大家带来的2021年四川本科第一批未完成计划院校第一次征集志愿通知全部内容,希望对大家有所帮助!
以上就是东南教育网整理的2021年四川本科第一批未完成计划院校第一次征集志愿通知相关内容,想要了解更多信息,敬请查阅东南教育网。
本文标题:2021年四川本科第一批未完成计划院校第一次征集志愿通知
wap地址: https://m.dngk.com/newsdetail/77030.html