今天,东南教育网小编为大家带来了湖北艺考:2017艺考服装表演专业统一考试大纲,希望能帮助到大家,一起来看看吧!
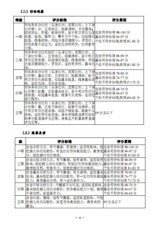
2017湖北艺考服装表演专业统一考试大纲如下:





以上就是东南教育网整理的湖北艺考:2017艺考服装表演专业统一考试大纲相关内容,想要了解更多信息,敬请查阅东南教育网。
本文标题:湖北艺考:2017艺考服装表演专业统一考试大纲
wap地址: https://m.dngk.com/newsdetail/88472.html
今天,东南教育网小编为大家带来了湖北艺考:2017艺考服装表演专业统一考试大纲,希望能帮助到大家,一起来看看吧!
2017湖北艺考服装表演专业统一考试大纲如下:





以上就是东南教育网整理的湖北艺考:2017艺考服装表演专业统一考试大纲相关内容,想要了解更多信息,敬请查阅东南教育网。
本文标题:湖北艺考:2017艺考服装表演专业统一考试大纲
wap地址: https://m.dngk.com/newsdetail/88472.html